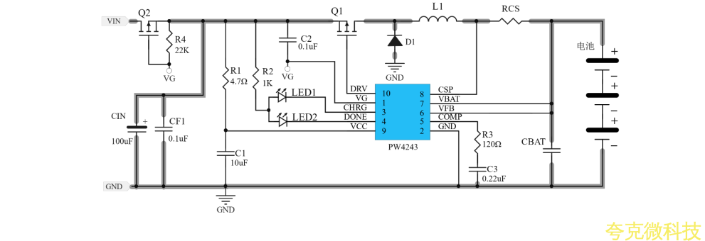
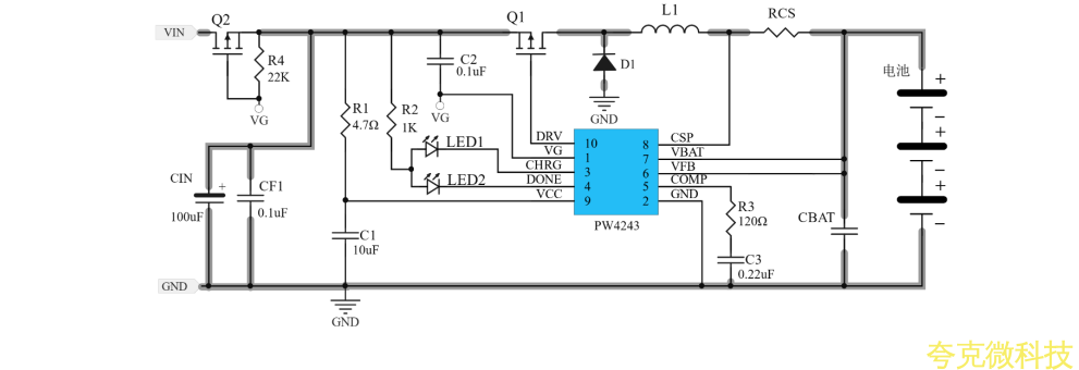
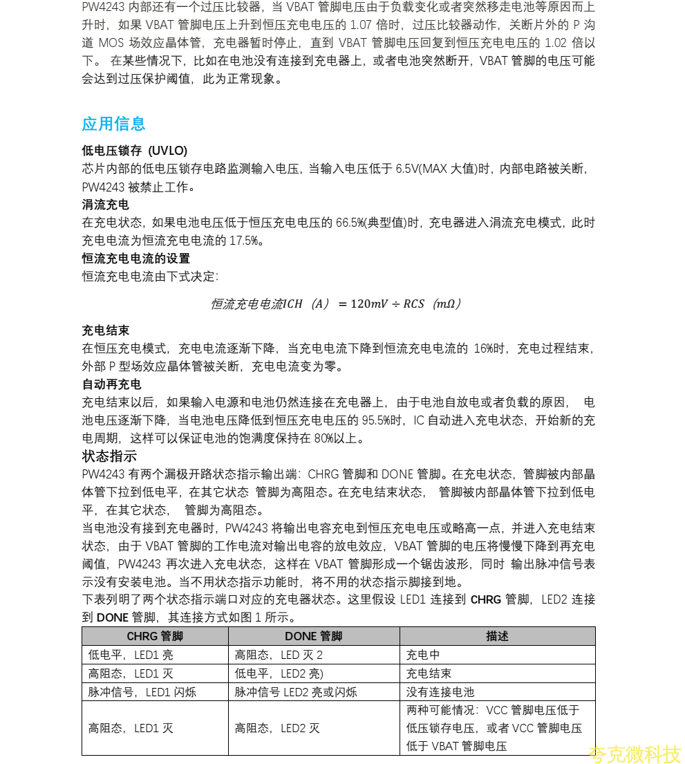
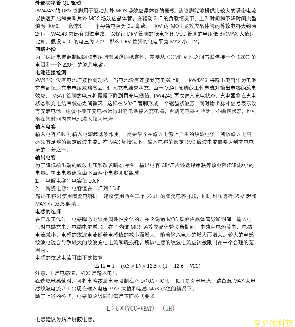
平芯微PW4243中文规格书
- 2024-04-16 13:24:00
 - 技术管理员 原创
 - 599
 
(百度翻译)
                    
                    
                    
                    
                    
                    
                    
                    
                    
                    
                  
 
                     
                     发表评论 
                  
 
                  









